<E6 健康成都

2025成都卫生健康事业优秀案例发布

华西社区报2025-06-06 01:46:25.0健康成都

活动现场。

  5月29日,由华西社区报主办的“2025党建引领成都基层卫生创新发展经验交流分享会暨《健康成都》周刊上线仪式”在四川日报报业集团举行,现场发布了“群众点赞·卫生健康事业优秀案例”。
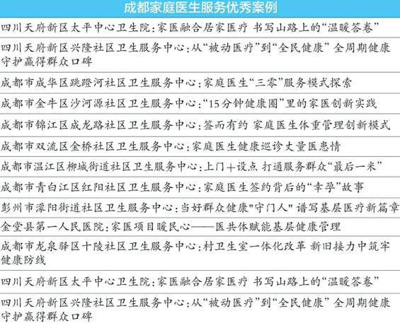
  健康是民生之基、幸福之源。近年来,成都紧紧围绕健康中国战略目标,深入推进健康城市建设,让广大市民群众感受到触手可及的“健康获得感”,享受到实实在在的健康红利。从贴心便捷的家庭医生签约服务到专业精准的全专结合门诊,从“既普又惠”的家门口托育托幼到不断加强老年医院和老年医学科建设,从中医适宜技术在基层的广泛推广到优化就医流程带来的就医体验新提升……为发挥先进典型引领作用,推动基层医疗卫生服务提质增效,今年3月以来,华西社区报记者深入走访全市各基层医疗卫生机构,聚焦百姓关切,倾听患者声音,挖掘出了一批健康服务惠民优秀案例。接下来,华西社区报《健康成都》周刊将对优秀案例进行展播,让广大市民群众共享健康成都建设成果。